网站支持IPV6 无障碍阅读 适老化模式
当前位置:首页 > 政府信息公开 > 政府信息公开制度 > 省政府和省政府办公厅文件

甘肃省人民政府办公厅关于印发甘肃省“高效办成一件事”2026年度第一批重点事项清单的通知

发布时间: 2026-03-09 11:20:10 背景色:
索引号 620721126/2026-00031 发文字号 甘政办发〔2026〕11号
关键词 发布机构 肃南县政务中心
公开形式 责任部门
生成日期 2026-03-09 11:20:10 是否有效

各市、自治州人民政府,甘肃矿区办事处,兰州新区管委会,省政府各部门,中央在甘各单位:

《甘肃省“高效办成一件事”2026年度第一批重点事项清单》已经省政府同意,现印发给你们,请结合实际认真组织实施。

甘肃省人民政府办公厅        

2026年2月11日           

(此件公开发布)

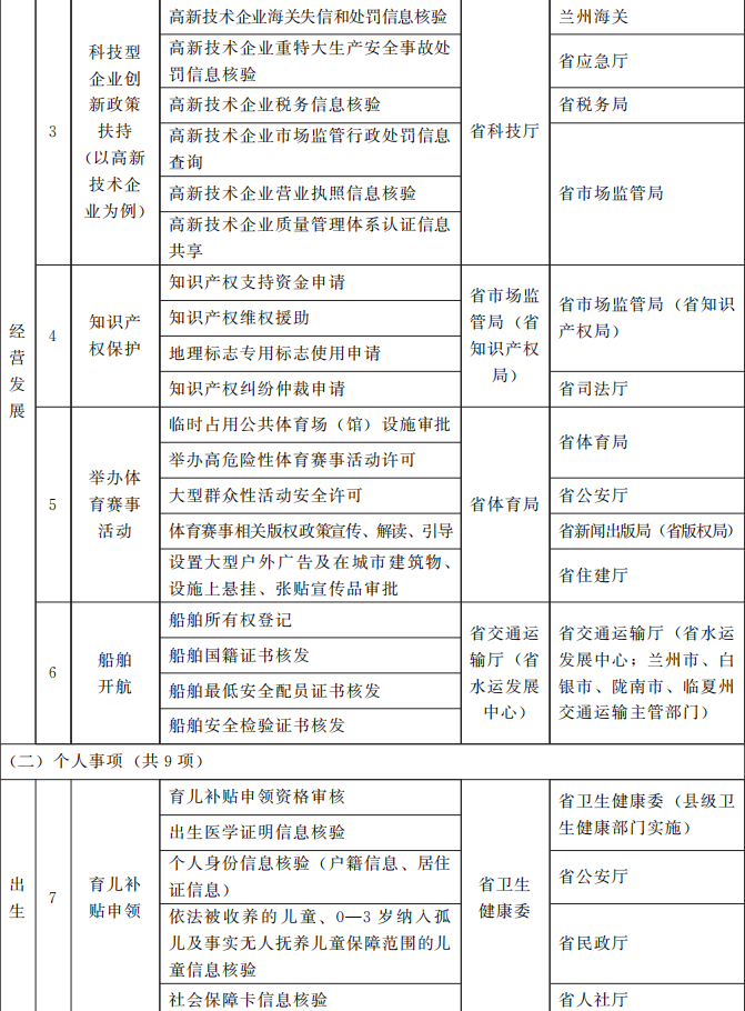
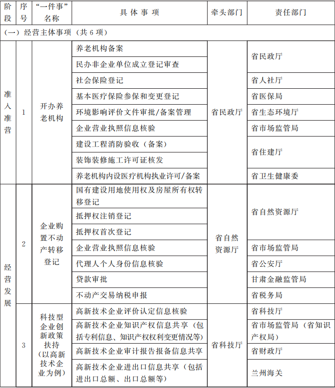
甘肃省“高效办成一件事”2026年度第一批重点事项清单